扑克
德州扑克学习之家
扑克规则
扑克入门
扑克进阶
扑克大师
德州扑克
当前位置:
德州扑克
>
德州扑克
>
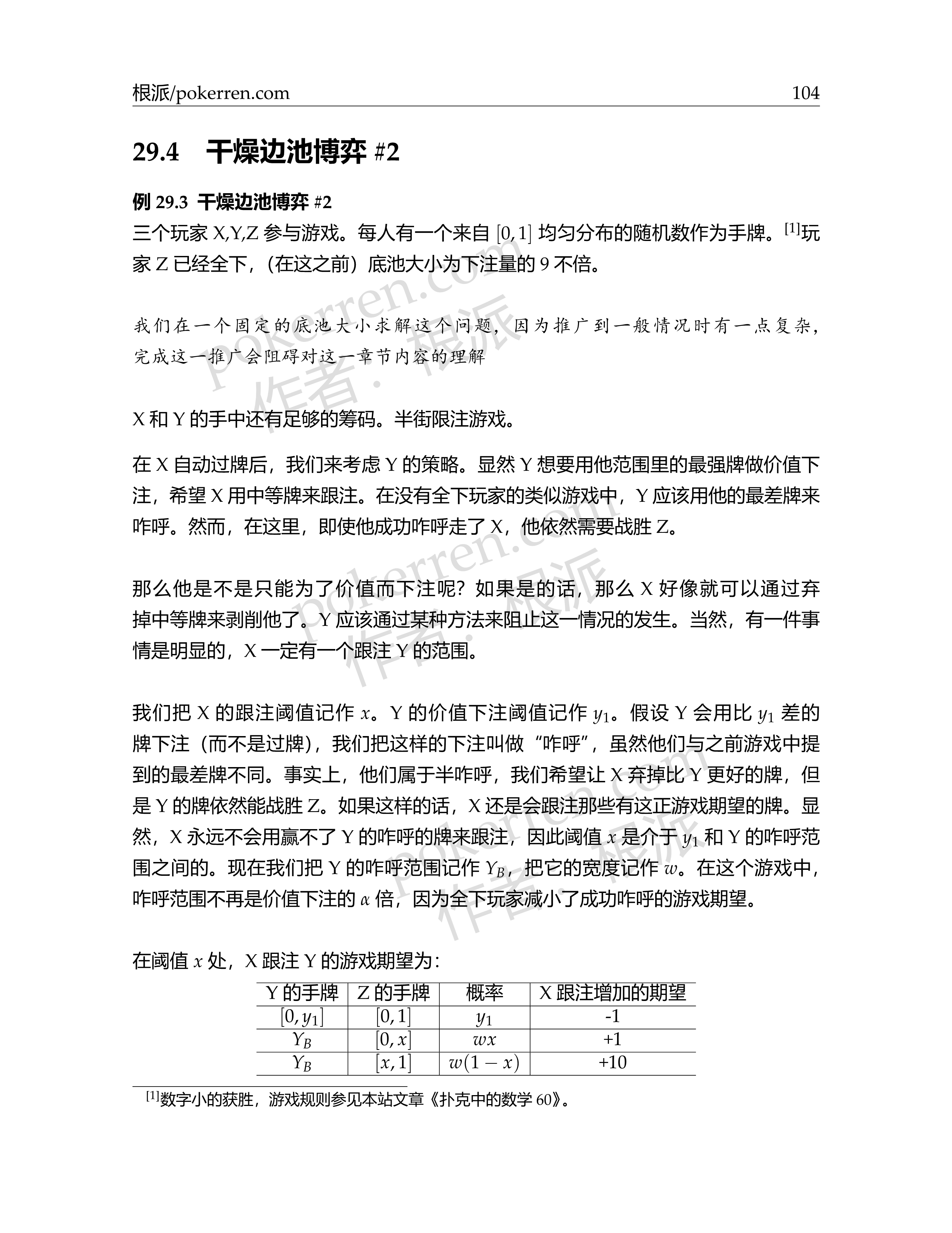
扑克中的数学-第五部分-24: 干燥边池博弈#2
扑克中的数学-第五部分-24: 干燥边池博弈#2
德州扑克:
扑克_德州扑克
»
扑克中的数学-第五部分-24: 干燥边池博弈#2
上一篇
等待还是开火?一个关于慢玩的讨论
下一篇
恭喜!Stephen Chidwick喜提职业生涯首条WSOP金手链!
相关推荐
德州扑克的下风期怎么过
德州扑克学习软件
在电脑上怎么玩德州扑克
Phil Hellmuth菲尔海默斯
道尔布伦森
Daniel Negreanu丹牛
中国优秀的德州扑克牌手
德州扑克APP
德州扑克在线
德州扑克在线游戏
特别推荐
德州扑克半诈唬指南
德州扑克半诈唬指南
热门文章
德州扑克的下风期怎么过
2023-07-07
德州扑克学习软件
2023-07-07
在电脑上怎么玩德州扑克
2023-07-07
Phil Hellmuth菲尔海默斯
2023-07-07
德州扑克APP
2023-07-07
Daniel Negreanu丹牛
2023-07-07
扑克_德州扑克学习之家
德州扑克技巧和技术,打法和策略
从德州扑克萌新小白到德州扑克高级大师,从德州扑克新手小鱼到德州扑克鲨鱼猎手,德州扑克学习之家始终是您的良师益友,欢迎常回家看看!
扑克_德州扑克学习之家
扑克
德州扑克